j_n_j_12shots.html // //

Jet-not-Jet

Программа для расчета положения и скоростей объектов при реактивном и "нереактивном" разделении компонентов.

Для 12-и элементов!!!

Полный расчет можно скачать здесь


Опорный чертеж: [Maple OLE 2.0 Object]

restart;
with(plots):

Warning, the name changecoords has been redefined

Объявление процедуры.

Параметр n - количество "дробинок"

Процедура для системы с центрифугой

Non_jet:=proc(n) #

Объявление глобальных переменных.
global w,r,V,S,Vc,Sc,DD,DS,VDS,f,dt,Time,CMc,CM,MVc1,MVc2;

w  - угловая скорость вращения, const;

r - радиус, по которому движутся элементы системы;

V  - таблица значений абсолютных  скоростей отдельных дробинок после отделения;

S  -таблица значений расстояний: от начала координат  до положения дробинки по завершении всего цикла.

Vc  -таблица значений скоростей ЦМ остатка.

Sc  -таблица значений расстояний: от начала координат до ЦМ остатка.

DS  -таблица значений расстояний: от ЦМ остатка  до оси вращения, т.е до точки отделения частицы, так называемая величина "Delta";

DD  -таблица значений "дельта дельты": отскок ЦМ остатка при отделении одной элементарной частицы;

VDS  -таблица значений скоростей. Относительная скорость смещения оси вращения (т.е точки отделения частицы), относительно   ЦМ остатка .;

f  -таблица значений углов;

dt  -интервал времени между отделениями частиц

Time  -таблица значений времен. Совершенно простая и необязательная, но удобна при организации графика;

CMc  -таблица значений положения ЦМ всей системы;

CM  -таблица значений ЦМ "цепочки" отделившихся частиц в каждый момент времени;

MVc1  и MVc2 -таблицы значений импульсов "остатка" до отделения элементарной частицы и после.

  Разница между этими значениями аналогична величине DD. Только  это "скачок" импульса  остатка, т.е. та величина, что и заставляет двигаться остаток.

dt  -интервал времени между отделениями частиц.

Определяется, как деление всего времени (2Pi/w) на число элементарных частиц (n)
dt:=2*Pi/(w*n);
m1:=M1c/n;

Заполнение Time  -таблицы значений времен. Совершенно простая и необязательная, но удобна при организации графика;
for i from 0 to n do
Time[i]:=dt*i;
end do;

Заполнение f -таблицы значений углов
f[0]:=0;
df:=2*Pi/n;
for i from 1 to n do
f[i]:=i*df;
end do;

Таблица суммарного импульса остатка до отделения
MVc1[0]:=0;
for i from 1 to n do
MVc1[i]:=(m1*w*r*sum(cos(f[k]),k=i..n));
end do;

Таблица суммарного импульса остатка после отделения
MVc2[0]:=0;
for i from 1 to n do
MVc2[i]:=(m1*w*r*sum(cos(f[k]),k=i..n-1));
end do;

Заполнение DS -таблицы значений расстояний: от ЦМ остатка до оси вращения M0, т.е до точки отделения частицы
DS[0]:=0;
for i from 1 to n do
DS[i]:=-r*m1*sum(sin(f[k]),k=i..n)/(M0+m1*(n-i));
end do;

Скорость изменения величины DS в момент предшествующий отделению i-ой дробинки
VDS[0]:=0;
for i from 1 to n do
VDS[i]:=-r*m1*w*sum(cos(f[k]),k=i..n)/(M0+m1*(n-i));
end do;

Дельта дельты :)
DD[0]:=0;
for i from 1 to n do
DD[i]:=-r*m1*sum(sin(f[k]),k=i..n-1)/(M0+m1*(n-i))+r*m1*sum(sin(f[k]),k=i..n)/(M0+m1*(n-i+1));
end do;

Стартовые значения
V[0]:=0;Vc[0]:=0;Sc[0]:=0;S[0]:=0; CMc[0]:=0; CM[0]:=0;

Цикл заполнения V[i],S[i],Vc[i],Sc[i],CM[i],CMc[i]
for i from 1 to n do

Скорость дробинки.
V[i]:=Vc[i-1]+VDS[i-1]+w*r;

Расстояние, пройденное дробинкой
S[i]:=Sc[i-1]+DS[i-1]+V[i]*(n-i)*dt;

 Скорость остатка.
Vc[i]:=(Vc[i-1]*(M0+m1*(n-i+1))-m1*V[i])/(M0+m1*(n-i));

Координаты центра масс остатка!
Sc[i]:=Sc[i-1]+DD[i-1]+Vc[i]*dt;

Координаты центра масс дробинок!

Вычисление должно быть похоже на вычисление S[i]
CM[i]:=sum(Sc[k-1]+DS[k-1]+V[k]*(i-k+1)*dt,k=1..i)/i;

Координаты центра масс всей системы!
CMc[i]:=(m1*i*CM[i]+(M0+m1*(n-i))*Sc[i])/(M0+m1*n);
end;

конец процедуры
end:

Warning, `m1` is implicitly declared local to procedure `Non_jet`

Warning, `i` is implicitly declared local to procedure `Non_jet`

Warning, `df` is implicitly declared local to procedure `Non_jet`

Объявление процедуры Jet - расчет для системы с реактивным отделением

Здесь все, практически, то же самое.

Величины такие же, помечены буквой "j".

Разумеется, отсутствуют величины: DD, DS, VDS.

Jet:=proc(n)
global Vj,Sj,Vcj,Scj,dt,CMcj,CMj;
dt:=2*Pi/(w*n);
m1:=M1c/n;
Vj[0]:=0;Vcj[0]:=0;Scj[0]:=0;Sj[0]:=0;CMcj[0]:=0; CMj[0]:=0;

Цикл заполнения Vj[i],Sj[i],Vcj[i],Scj[i],CMj[i],CMcj[i]
for i from 1 to n do

Скорость дробинки.
Vj[i]:=Vcj[i-1]+w*r;

Расстояние, пройденное дробинкой
Sj[i]:=Scj[i-1]+Vj[i]*(n-i)*dt;

Скорость   ЦМ остатка .

Я просто беру суммарный импульс летящих дробинок. Импульс остатка равен этой величине.

Делим на массу - получаем скорость!
Vcj[i]:=-(m1*sum(Vj[k],k=1..i))/(M0+m1*(n-i));

Координаты Центра Масс остатка!
Scj[i]:=Scj[i-1]+Vcj[i]*dt;

Координаты Центра Масс дробинок!
CMj[i]:=sum(Scj[k-1]+Vj[k]*dt*(i-k+1),k=1..i)/i;

Центр масс всей системы!
CMcj[i]:=(m1*i*CMj[i]+(M0+m1*(n-i))*Scj[i])/(M0+m1*n);
end;
end:#конец процедуры Jet

Warning, `m1` is implicitly declared local to procedure `Jet`

Warning, `i` is implicitly declared local to procedure `Jet`

Начало расчета

Количество "дробинок"
n:=12;

n := 12

"оцифровка" переменных.

Необходима для построения графиков

r    -радиус центрифуги

w    -угловая скорость вращения центрифуги

M1c    -суммарная масса дробинок, находящихся в каждой системе

M0    -масса пустого корпуса каждой системы

w:=w; M1c:=1; M0:=10;w:=1;r:=1;

w := 'w'

M1c := 1

M0 := 10

w := 1

r := 1
Non_jet(n):
Jet(n):

Результаты расчетов :
#=================================================================================================

Графики относительных смещений "Дельта" и "Дельта-дельты"
PDD:=[[Time[i],DD[i]] $i=0..n]: # набор для графика DD (дельта дельты)
PDS:=[[Time[i],DS[i]] $i=0..n]:# набор для графика DS (дельты)
plot(PDD,x=0..2*Pi/w,title="Дельта дельты");
plot([PDS,PDD],x=0..2*Pi/w,title="Большая кривая - смещение 'дельта', малая - 'дельта дельты', ",axes=frame,legend=["дельта DS","дельта дельты DD"]);

[Maple Plot]

[Maple Plot]

В первом полупериоде, расстояние DS положительно и возрастает.
#=================================================================================================

График относительной скорости перемещения оси вращения (точки отделения дробинок) относительно ЦМ остатка .
PVDS:=[[Time[i],VDS[i]] $i=0..n]:# набор для графика относительной скорости VDS
plot(PVDS,t=0..2*Pi/w);

[Maple Plot]

В первом полупериоде, скорость VDS положительна.

И направление совпадает с направлением движения оторвавшейся дробинки!
#=================================================================================================

Sc и Scj - координаты ЦМ "остатка". Данный график иллюстрирует изменение этих координат со временем.
PScj:=[[Time[i],Scj[i]] $i=0..n]:# набор для графика положения ЦМ остатка при реактивном движ.
PSc:=[[Time[i],Sc[i]] $i=0..n]:# набор для графика того же самого для центрифуги.
plot([PSc,PScj],t=0..2*Pi/w,title="Перемещение ЦМ остатков",legend=["ЦМ остатка центриф","ЦМ остатка реактив"]);

[Maple Plot]

Графики совпадают
#================================================================================================

График "цепочек" дробинок, т.е. положение дробинок в момент окончания цикла.

PSj:=[[Sj[n-j],j] $j=0..n-1]:# набор для графика положения дробинок (реактивное движ)
PS:=[[S[n-j],j] $j=0..n-1]:# набор для графика положения дробинок (центрифуга)

plot([PS,PSj,PS,PSj],s=S[n]..S[1],title="Положение дробинок в момент окончания цикла.( Временной срез)", labels=["расстояние от точки старта в момент времени t=2Pi/w","Номер дробинки"],legend=["цепочка от центрифуги","цепочка от реактив"," "," "],style=[line,line,point,point],color=[red,blue,red,blue],symbol=circle,symbolsize=5);

[Maple Plot]

На графике виден явный "горб".
#================================================================================================

Графики перемещения Центров масс всех компонентов систем
PCMj:=[[Time[j],CMj[j]] $j=0..n]:# набор для графика Центра масс цепочек дробинок при "обычном" реактивном.
PCM:=[[Time[j],CM[j]] $j=0..n]:# набор для графика того же самого для центрифуги
plot([PSc,PScj,PCM,PCMj],t=0..2*Pi/w,title="Нижняя часть графика-перемещение ЦМ остатка,верхняя- перемещение ЦМ цепочки дробинок",legend=["ЦМ остатка центрифуги","ЦМ остатка реактив","ЦМ шлейфа центриф","ЦМ шлейфа реактив"],color=[red,green,brown,blue]);

[Maple Plot]

Две кривые в нижней части графика совпадают.

Это графики перемещения Центров Масс корпусов с остатками груза.

#================================================================================================

Этот график -  "верхняя часть" предыдущего графика, где собраны 4 кривые.

Подчеркну: CM и CMj  - это именно центры масс  цепочек дробинок в каждый момент времени.
plot([PCM,PCMj],t=0..2*Pi/w,title="Перемещения ЦМ дробинок в течение рабочего периода",legend=["ЦМ шлейфа выброса центрифуги","ЦМ шлейфа выброса реактив"]);

[Maple Plot]
#================================================================================================

Специальное построение графика,на котором видно изменение плотности распределения  частиц груза в цепочках выброса.

PSj:=[[Sj[n-j],0] $j=0..n-1]:# набор для условного графика реактив.
PS:=[[S[n-j],0.1] $j=0..n-1]:# набор для условного графика центриф.
plot([PS,PSj,[[0,1],[S[1],1]],[[0,-1],[S[1],-1]]],S=0..S[1],title="Визуализация распределения дробинок в цепочке",style=point,axes=none,scaling=unconstrained,legend=["центрифуга","реактив","_","_"],color=[red,blue,white,white],symbol=circle,symbolsize=5);#

[Maple Plot]
#================================================================================================

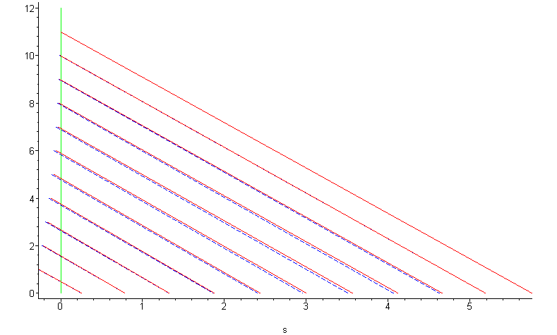
График траекторий дробинок

DS[0] DS -таблицы значений расстояний: от ЦМ остатка до оси вращения M0, т.е до точки отделения частицы

Sc[i]   Координаты центра масс остатка!

S[i] Расстояние, пройденное дробинкой

PScDs:=[[[Sc[j]+DS[j],n-j],[S[j],0]] $j=1..n ]:#набор для графика движения дробинок not_jet.

Pl1:=plot(PScDs,s=S[1]..S[n],color=red):
PScDsj:=[[[Scj[j],n-j],[Sj[j],0]] $j=1..n ]:#набор для графика движения дробинок jet.

Pl2:=plot(PScDsj,s=Sj[0]..Sj[n],color=blue,linestyle=DASH):
Pl_axe_X0:=plot([[0,n],[0,0]],color=green):
display([Pl1,Pl2,Pl_axe_X0],axes=frame);#,legend=["центрифуга","реактив"]

[Maple Plot]
#================================================================================================

График абсолютных скоростей дробинок в цепочках выбросов.

PVj:=[[j,Vj[j]] $j=1..n]:# набор для графика изменения скоростей реактив.
PV:=[[j,V[j]] $j=1..n]:# набор для графика изменения скоростей  центриф.
plot([PV,PVj],number=1..n,title="Абсолютные скорости дробинок", legend=["центрифуга","реактив"],color=[red,blue]);#

[Maple Plot]
#================================================================================================

График, иллюстрирующий изменение скоростей дробинок в цепочке выброса.

Т.е. разница в скоростях последующей "дробинки" от предыдущей.

PDVj:=[[j,evalf(Vj[j+1]-Vj[j])] $j=2..n-1]:# набор для графика изменения скоростей реактив.
PDV:=[[j,V[j+1]-V[j]] $j=2..n-1]:# набор для графика изменения скоростей  центриф.
plot([PDV,PDVj],t=2..n-1,title="Изменение скоростей дробинок",legend=["центрифуга","реактив"],color=[red,blue]);#

[Maple Plot]
#================================================================================================

График, иллюстрирующий изменение скоростей Центров масс  цепочек дробинок и ЦМ остатков [корпус+остаток груза]

PVCMj:=[[Time[j],(CMj[j+1]-CMj[j])/dt] $j=1..n-1]:# набор для графика изменения скоростей реактив.
PVCMcj:=[[Time[j],(CMcj[j+1]-CMcj[j])/dt] $j=1..n-1]:# набор для графика изменения скоростей реактив.
PVCM:=[[Time[j],(CM[j+1]-CM[j])/dt] $j=1..n-1]:# набор для графика изменения скоростей центриф.
PVCMc:=[[Time[j],(CMc[j+1]-CMc[j])/dt] $j=1..n-1]:# набор для графика изменения скоростей центриф.
plot([PVCM,PVCMj],t=dt..2*Pi/w,title="Изменение скоростей ЦМ дробинок",legend=["шлейф центрифуга","шлейф реактив"],color=[red,blue]);#
plot([PVCMc,PVCMcj],t=dt..2*Pi/w,title="Изменение скоростей ЦМ остатков",legend=["остаток центриф","остаток реактив"],color=[red,blue],axes=frame);#

[Maple Plot]

[Maple Plot]
#================================================================================================

Здесь представлена разность двух кривых с графика "Изменение скоростей ЦМ дробинок"

PDCM:=[[Time[j],CM[j]-CMj[j]] $j=0..n]:# набор для графика разницы в положении ЦМ цепочек дробинок.

plot(PDCM,t=0..2*Pi/w,axes=frame,title="Разница в положении ЦМ цепочек дробинок с течением времени");

[Maple Plot]
#===============================================================================================

График координат ЦЕНТРОВ МАСС систем за рабочий период
PCMcj:=[[Time[j],CMcj[j]] $j=0..n]:# набор для графика ЦМ всей реактивной системы
PCMc:=[[Time[j],CMc[j]] $j=0..n]: # набор для графика ЦМ системы с центрифугой
plot([PCMc,PCMcj],t=0..2*Pi/w,axes=frame,title="Положение ЦМ всех систем",legend=["ЦМ Центрифуга","ЦМ реактив"],style=[line,line]);

[Maple Plot]

#==============================================================================================

Проверка!

Проверка заключается в вычислении суммарного импульса системы с центрифугой.
Рассчитывается импульс "остатка" через скорость ЦМ, и импульс, как сумма импульсов всех компонентов, входящих в "остаток".
Эти величины сравниваются с суммарным импульсом цепочки "дробинок".
m1:=M1c/n:

Абсолютная скорость оси центрифуги:
for i from 0 to n  do
Vos[i]:=Vc[i]+VDS[i];
end do:

Импульс остатка, как сумма импульсов компонентов системы:
for i from 0 to n  do
Qost[i]:=MVc1[i]+Vos[i]*((n-i)*m1+M0);
end do:

Количество движения цепочки дробинок:
for i from 0 to n  do
Qdr[i]:=m1*sum(V[k],k=0..i);
end do:

Импульс остатка через скорость ЦМ:
for i from 0 to n  do
Qcm[i]:=Vc[i]*(M0+m1*(n-i));
end do:
PQost:=[[Time[j],Qost[j]] $j=0..n]:
PQdr:=[[Time[j],Qdr[j]] $j=0..n]:
PQcm:=[[Time[j],Qcm[j]] $j=0..n]:
Psumm:=[[Time[j],Qost[j]+Qdr[j]] $j=0..n]:
plot([PQost,PQdr,PQcm,Psumm],t=0..2*Pi/w,title="Импульсы компонентов системы с центрифугой",legend=["Импульс остатка через сумму импульсов компонентов","Импульс летящих дробинок","Импульс остатка через скорость ЦМ","сумма"],color=[red,green,brown,blue],style=[line,line,point,line],symbol=circle,symbolsize=5);

[Maple Plot]

График суммарного импульса системы
plot(Psumm,x=0..2*Pi/w,title="Сумма",color=blue,axes=boxed);

[Maple Plot]

Сайт создан в системе uCoz